根据《2023年全国硕士研究生招生工作管理规定》(教学函〔2022〕3号)和《XK星空2023年硕士研究生招生复试录取方案》相关精神要求,结合我院具体情况,特制定本方案:
一、工作要求
切实增强“四个意识”,站在为党育人、为国育才的高度,充分认识研究生复试录取工作的重要性、复杂性和敏感性。
1.确保公平性。要采取有效措施,加强组织管理,确保复试公平公正。严格审查考生资格、严格复试过程规范管理,严肃考风考纪。
2.确保科学性。根据各学科特点,科学设计复试内容,确保复试科学有效。坚持全面衡量、综合评价、择优录取,确保招录质量。
二、复试方式
我院硕士研究生复试采用线下现场复试
三、复试组织机构
1.成立研究生复试录取工作领导小组,由院长、院党总支书记任组长,分管研究生教育的副院长任副组长,具体负责本学院研究生复试和录取的各项工作。
材料科学与工程学院研究生复试录取工作领导小组
组 长: 毛卫国 唐超文
副组长: 杨现锋
成 员: 陈 华 李灵均 段军飞 陈召勇 刘鹏 张怡琼
2.学院研究生复试录取工作领导小组负责组织成立若干个复试小组。复试小组具体实施对每位考生的复试考核。复试小组成员应由办事公正、责任心强且无直系亲属报考本学科专业的硕士生导师及专业教师组成,进行现场评分。每个复试小组应由不少于5名办事公正和责任心强的教师组成。同时配备一名秘书记录复试情况以备核查。各面试小组成员另文发布
3.成立复试录取工作巡视督查小组,为了加强复试录取的巡视和监督工作,院党总支书记任组长,负责纪检工作的院领导任副组长,负责巡视监督本院的复试录取工作,并参与校督查组的巡视工作。加强对复试录取工作全流程特别是关键环节、关键岗位、关键人员的监管,研究生复试录取工作巡视督查小组要采用线下巡查或回看录像等方式督查复试录取的全过程,做好记录。
材料科学与工程学院复试录取工作巡视督查小组
组 长:唐超文
副组长:段军飞
组 员:欧阳炼
4.在复试录取工作开始前召开培训会,对参与复试录取工作的全体教师和工作人员做好考试安全、政策、业务、纪律等方面的培训;使其明确工作纪律和工作程序、评判规则和评判标准;要强化参与工作教师的公平意识、责任意识、业务意识、法治意识和保密意识。
5.切实落实安全保密责任制。硕士生复试试题(包括副题)在启封并使用完毕前按国家机密级事项管理;答案及评分参考在考试结束前按国家机密级事项管理,在考试结束后至使用完毕前按国家秘密级事项管理。严禁通过非保密方式传送、讨论有关试题、参考答案及评分参考等涉密事项。
四、招生计划

五、复试的要求与程序
(一)参加复试的考生
1.我院接受参加复试的学术学位硕士和专业学位硕士(全日制和非全日制)控制分数线为教育部A类地区线,且满足《XK星空2023年硕士研究生招生简章》的报考要求,资格审查合格。
2.已经接收的推荐免试生不再参加复试。
(二)确认复试科目和缴纳复试费
1.复试名单公示后,考生登录“XK星空研究生招生信息管理系统”选择“复试信息确认”栏目(网址:https://yjszs.csust.edu.cn/ksxt/login.aspx)。在“复试信息确认”栏目里确认复试科目,非全日制考生还需核对报名时填报的定向就业单位是否和《XK星空非全日制硕士研究生定向培养协议书》上的用人单位(公章)名称一致,如不一致,及时修改。在“复试信息确认”栏目里支付复试费。复试费标准为120元/人,一志愿考生在2023年3月28日0:00-3月29日12:00内缴费(调剂考生缴费时间另行通知),逾期未缴视为自动放弃复试资格。缴费后因自身原因未参加复试的考生,已支付的复试费不予退还。
(三)资格审查
1.考生复试报到和资格审查时,须向工作人员提供以下材料原件。
(1)身份证原件及复印件
(2)准考证
(3)毕业证书原件及复印件(应届本科毕业生提供学生证原件及复印件,在国外获得学位的考生,须提供由教育部留学服务中心出具的认证报告原件及复印件)。
(4)《教育部学历证书电子注册备案表》或者《中国高等教育学历认证报告》(应届本科毕业生提供《教育部学籍在线验证报告》)。
(5)《XK星空硕士研究生复试考生思想政治情况(现实表现材料)》由考生本人档案所在单位的人事、政工部门加盖印章(空表下载网址:/yjsy/info/1117/6223.htm);无学习或工作单位人员可在其常住地街道办事处或村委会开具相关证明。
(6)考生自述(包括政治表现、外语水平、业务和科研能力、研究计划等)。
(7)大学期间成绩单(本校的应届生由考生所在学院盖章,其他院校的应届毕业生由所在学校教务处盖章)或人事档案中成绩单(加盖档案单位公章)的扫描件。
(8)考生本人手写签名《XK星空2023年硕士研究生诚信复试承诺书》(下载地址:/yjsy/info/1117/10344.htm)。
2.报考非全日制硕士研究生的考生还须提交:《XK星空非全日制硕士研究生定向培养协议书》(下载网址:/yjsy/info/1117/6222.htm)。学院须对此类考生的定向培养协议书(一式三份)进行核验,考生如不能提供,原则上不予录取。
(四)复试内容和方式
1.笔试
(1)笔试科目:
复试科目及代码 材料物理性能与研究方法F1601
(2)专业课笔试:
采用闭卷考试,考试时长为2小时,满分为100分。
(3)复试时间安排
原则上我院硕士研究生复试分两批进行,2023年3月31日-4月2日在XK星空云塘校区进行第一志愿考生复试,具体安排见下表;调剂考生复试时间计划安排在4月初到4月中旬,具体见学院调剂公告。原则上考生如不能在学院规定的复试时间内参加复试,视为自动放弃复试资格,参加复试的考生必须符合招生简章中的报考条件,资格审查未通过的考生一律不予复试和录取。

2.综合面试
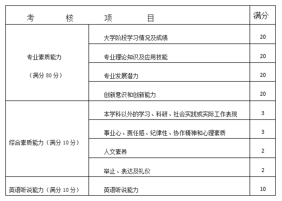
综合面试满分为100分,主要考核考生专业素质、综合素质以及英语听说能力。复试的综合面试形式、评分标准等由各学院研究生复试录取工作领导小组结合学科专业和专业学位领域的特点自行确定。
专业素质:①大学阶段学习情况及成绩;②全面考核对本学科(专业)理论知识和应用技能掌握程度,利用所学理论发现、分析和解决问题的能力,对本学科发展动态的了解及在本专业领域的潜力发展;③创新精神和创新能力。
综合素质:①思想政治素质和道德品质等;②本学科以外的学习、科研、社会实践(学生工作、社团活动、志愿服务等)或实际工作表现等方面的情况;③事业心、责任感、纪律性(遵纪守法)、协作精神和心理健康情况;④人文素质;⑤举止、表达和礼仪等。

(五)复试要求
1. 考生凭身份证和准考证参加复试笔试和面试。
2. 须对每位考生的复试进行记录、录音和录像;同一学科(专业)各复试小组的面试方式、时间、试题难度和成绩评定标准原则上应统一。
五、调剂
1.调剂基本要求
(1)符合调入专业的报考条件。
(2)初试成绩符合第一志愿报考专业在A类地区的全国初试成绩基本要求,且须符合XK星空调入专业的复试分数线。
(3)调入专业与第一志愿报考专业相同或相近,应在同一学科门类范围内。
(4)初试科目与调入专业初试科目相同或相近,其中统考科目原则上应相同(初试统考英语一的,可以调入统考英语二的专业,反之不可调;统考数学一的,可以调入统考数学二或数学三的专业,统考数学二的,可以调入统考数学三的专业,反之不可调)。
(5)XK星空接收调剂规则:对于同一批次申请XK星空同一专业、初试科目完全相同的调剂考生(考生一志愿为同一院校同一专业,考试科目完全一致),按考生初试成绩择优遴选。
对于同一批次申请XK星空同一专业,初试科目不完全相同的调剂考生,由于考生一志愿报考高校差异,考生总成绩不具备可比性,由学院根据考生初试成绩、专业相关度等因素综合择优遴选进入复试的考生名单。
2、调剂的基本程序
(1)学校在中国研究生招生信息网和学校研究生招生信息网上公布全日制与非全日制调剂专业和缺额,按不低于缺额数的2倍人数遴选调剂考生。
(2)学校在中国研究生招生信息网“全国硕士生招生调剂服务系统”上进行调剂,具体开通时间见各学院的调剂公告。
(3)考生填报志愿后,研究生院招生办公室将根据各学院提交的拟同意参加复试的考生名单及考生本人的填报志愿,审核后在网上发送“复试通知”,考生须及时查看并在12小时内接受“复试通知”,否则视为自动放弃。
(4)调剂生复试后,XK星空将及时发放“待录取通知”,考生须及时查看并在24小时内接受“待录取通知”,否则视为自动放弃。
(5)省级教育招生考试机构进行终审,如不符合政策,将取消录取。
六 、拟录取
1、成绩的计算方法:
总成绩=初试成绩(折合为百分制)×70%+复试成绩(100分)×30%
说明:
(1)复试成绩=笔试成绩(100分)×40%+综合面试成绩(100分)×60%。
(3)综合面试成绩由每位复试小组成员根据考生面试时的实际表现和提供的面试材料进行综合评价后独立给分,计算时取平均成绩。
2、要求:
(1)复试成绩低于60分的考生不予录取。
(2)思想政治素质和品德考核不合格的考生不予录取。
(3)体检不合格的考生不予录取。
(4)凡是复试过程中作弊的考生,一律不予录取。
(5)在学院分专业招生计划内,根据总成绩从高分到低分,优先录取报考本专业的第一志愿考生,即先录完复试合格的第一志愿考生后,再录取调剂考生,最后由学校研究生招生领导小组审核公布拟录取名单。
(6)学校认为有必要时,可对考生再次复试。
七、体检
考生体检参照教育部、原卫生部、中国残联印发的《普通高等学校招生体检工作指导意见》(教学〔2003〕3号),按照《教育部办公厅卫生部办公厅关于普通高等学校招生学生入学身体检查取消乙肝项目检测有关问题的通知》(教学厅〔2010〕2号)规定执行,体检不合格或未参加体检的考生将不予录取。
体检医院:1、二级甲等以上医院;2、XK星空校医院,由考生自行选择。
体检要求:体检前不要进食,体检表从体检医院索取,体检表上必须贴本人近照并在照片上加盖医院骑缝章,体检结果有结论并有医院体检章,否则体检无效。
拟录取名单公示后,拟录取的考生于1周内将本人近1个月内有效体检报告原件邮寄至报考学院,由各学院提交给校医院进行审核。
八、学费标准和住宿安排
全日制和非全日制硕士研究生学费标准见招生简章。
非全日制硕士研究生学校不安排住宿。
九、监督与复议
1. 我院硕士研究生招生工作接受学校纪检监察机构的监督。对我院硕士研究生招生工作中存在违规违纪行为,可向学校纪检监察机构举报,举报电话:0731-85258529。XK星空研究生院招生办公室同时设置考生接待电话:0731-85258968。
2. 实行录取名单公示制和复议制度。拟录取硕士研究生名单在网上进行公示,公示时间不得少于10个工作日,未经公示的考生不得录取。在公示期内,学校研究生招生领导小组办公室和学院研究生招生工作领导小组负责受理考生的投诉、申诉。对投诉和申诉问题经调查属实的,由学校研究生招生领导小组责成学院研究生招生工作领导小组或复试小组进行复议。
3. 加强复试过程监管,严防复试弄虚作假、徇私舞弊。严肃查处违规违纪行为,对复试过程中有违规行为的考生,一经查实,即按照国家教育考试违规处理办法,普通高等学校招生违规行为处理暂行规定,进行严肃处理,取消录取资格,记入考生诚信档案。
4. 实行责任追究制度。学院研究生招生工作领导小组对复试过程的公平、公正和复试结果全面负责,学院要加强对复试工作过程的监督,严肃处理违纪违规事件。
十、未尽事宜以教育部《2023年全国硕士研究生招生工作管理规定》等文件和学校相关规定为准。
材料科学与工程学院
2023年3月26日