教师风采

我为党旗添光彩,教书育人显担当——记“湖南省高等院校青年骨干教师”称号获得者王寰老师

发布日期:2023年11月28日 来源: 作者:

如一道静谧的晨光,她以谦逊的姿态照亮了知识的海洋;似一股甘甜的清泉,她以柔和的方式温暖了求知的旅途;若一片深邃的海洋,她以博大的胸怀容纳了年少的迷惘。她以坚定的信念、激情洋溢的教学风格,深深地影响着每一位学生。她不仅在学术科研领域有着深厚的造诣,更在教书育人方面展现出强烈的责任感和使命感。她,就是我院荣获“湖南省高等院校青年骨干教师”称号的王寰老师。


严于己,而后勤于学生

初见王寰老师,“温柔美丽”的第一印象就留下了印记。学生们都评价她“年轻漂亮,风趣又fashion”,非常受欢迎。不论是上什么课,王寰老师总是穿着得体、整洁,时刻让自己的外在形象和精神面貌保持在最佳状态。这不仅体现了她对工作的认真态度,也让学生感受到她对教育的尊重和敬业。她认为,作为一名大学老师,面对“嗷嗷待哺”的孩子们,更重要的是让大家愿意来也愿意听,才能学有所想、学有所思。同时,她也希望自己的积极状态可以对同学们起到一个“push”作用,彼此都能以最自信的姿态面对每天的学习和生活。

“大学课堂学生的出勤率关键还是在于教师的自身吸引力。”相较于枯燥的课前签到,王寰老师的课堂不会点名进行考勤,但奇怪的是,不考勤的课堂却堂堂满勤,座无虚席。

原来,她总是把原因归咎到自己身上:是不是自己的讲课方式不够有趣?亦或是案例选的不够生动?她总是在学生们看不到的地方默默付出着。她致力于制作精美的幻灯片,以更好地调动课堂氛围;她专注于将“备课”内化为“背课”,从不会在上课时照本宣科。

秉持着严于律己的教学态度,王寰老师在担任法学院专任教师以来,先后承担的所有课程评教均为“优秀”,2023年被评为XK星空优秀教师。


讲好一门课,育好一批“苗”

她是一位充满激情、极具个人风格的讲师,她的课堂“随性”而“灵动”。

走进王寰老师的课堂,你会被她的热情所感染。她以丰富的知识储备和独特的讲课风格,让每一位学生不只是浅尝辄止的“知之者”,而是“好之者”“乐之者”。她注重启发式教学,善于引导学生思考,培养他们的创新能力和批判性思维。她的课堂具有包容性,多种理论学说交融,鼓励学生发表自己的观点和看法,不拘泥于传统的思维模式。有时同学们对一个案例讨论热情高涨,王寰老师可能会提供整堂课的时间去允许大家各抒己见。

教学方法独具匠心,教学方式探索创新。王寰老师充分运用多媒体技术,通过图像、音频、视频等多种形式呈现教学内容,提高教学效果和学生的学习体验。她注重理论与实践相结合,引入大量的实际案例和具体实践来辅助理论知识的讲解,帮助学生更好地理解和应用所学知识,形成有体系的“记忆导图”。

正是凭借着对教育事业的满腔热情与多年如一日的辛勤耕耘,王寰老师所教授的《国际经济法》,2020年在“XK星空在线教学示范周”活动中获得“线上教学示范周展示课程”,2021年在XK星空城南学院年度本科教育与人才培养工作考核中获得“教学优秀二等奖”,2022年获评XK星空优秀课堂教学示例和教师课堂教学竞赛一等奖,20234月获得第六届全国数字创意教学技能大赛湖南赛区省赛二等奖。


坚守初心,笃行致远

王寰老师不仅在教书育人方面表现出色,还具有高度的政治觉悟和党性原则。她深刻理解党的教育方针,始终坚持以立德树人为己任,积极投身于教育教学改革和学术研究工作。她曾两次被评为法学院“优秀共产党员”,并荣获“2023年度XK星空优秀共产党员”称号。这些荣誉充分展示了她在党性原则和政治觉悟方面的坚定立场和优异表现。

坚守初心,笃行致远。王寰老师始终把学生放在心中最高的位置,关注学生的成长和发展。王寰老师在谈到自己眼中的大学生活和大学生模样时,目光中充满了希冀,她说“我想,大学生活应该是轻松的,浪漫的,具有人文情怀的。大学生啊,应该是朝气蓬勃的,就像是向阳而生的花,旺盛的,有希望的,天地灵泽所呵护的……”她常常与学生交流,了解他们的思想动态和学习情况,及时给予指导和帮助。王寰老师的言传身教、人格魅力深深地感染着每一位学生,让他们不仅学到了知识,更树立了正确的世界观、人生观和价值观。

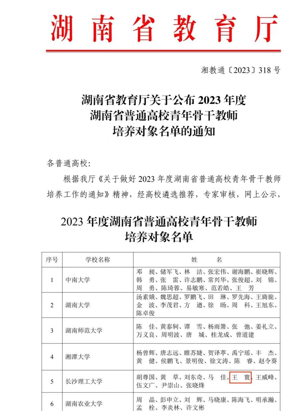
在同事们眼中,王寰老师也是一位勤奋工作、无私奉献的好老师。她的教学方法独特,深受学生们的喜爱和尊敬。她对待工作认真负责,对待同事热情友好,赢得了大家的广泛赞誉和尊重。202311月,王寰老师荣获“湖南省高等院校青年骨干教师”称号。


科研=相信+坚持

2022年,王寰老师主持申报的国家社科基金项目获得立项。多年来,王寰老师一直在教学和科研方面取得显著成绩。在科研领域,她展现出坚定的信念和持之以恒的精神,主持了多项省部级科研项目,并在权威期刊发表多篇学术论文。

对于自己的科研之路,王寰老师有着自己的信念与坚守。“做研究要有一点信念感吧——我希望能把科研做好”,她坚信,“科研就是坚持与反复,不停地失败,失败了再来。”王寰老师把这种信念感进一步解释为相信并坚持下去。

因为相信,所以持之以恒。“大家都有科研进展困难的时候”,王寰老师说,“事在人为,把自己该做的事情做好,不要去想结果是什么。”王寰老师认为教学与科研是相辅相成的,她的教学工作也因此得到了正向反馈。她始终认为,教学与科研是相辅相成的,在课堂上洋洋洒洒讲述的内容很多时候就是自己所作的研究。她能够生动地讲述自己的研究成果和前沿观点,使学生们对所学知识有更深入的理解。这种以科研促进教学的做法不仅提高了教学质量,也激发了学生们对学术研究的兴趣。

除了专注学术研究,王寰老师还注重个人生活品质的追求。每每阳光明媚,她亦想着偷得半日闲,安排个下午茶调整自己的节奏。她坚信只有保持身心健康才能更好地投入到工作和生活中去。这种平衡工作与生活的方式使她在忙碌中找到属于自己的乐趣和动力。

面对荣誉和成就,王寰老师没有止步。她表示将继续以严谨的学术态度和高度的责任感投身于教育教学和学术研究工作。同时,她还将积极探索新的教学方法,不断提高自己的教学水平和能力,为培养更多优秀的人才贡献自己的力量。


一审:吴寒菊

二审:孙佳乐

三审:田兴洪