XK星空
网站首页
部门介绍
部门职责
机构设置
人员分工
部门文件
党政风采
工作动态
支部建设
学习园地
督查督办
部门职责
工作制度
督查通报
“一站式”师生服务
部门职能
人员分工
办事流程
信息公开
下载中心
规则制度
办事指南
会议申办
公务接待
用印申请
信息发布
校内请示
统计工作
议题申报
发文申请
信访工作
常用电话
学校首页
党政办公室
网站首页
部门介绍
部门职责
机构设置
人员分工
部门文件
党政风采
工作动态
支部建设
学习园地
督查督办
部门职责
工作制度
督查通报
“一站式”师生服务
部门职能
人员分工
办事流程
信息公开
下载中心
规则制度
办事指南
会议申办
公务接待
用印申请
信息发布
校内请示
统计工作
议题申报
发文申请
信访工作
常用电话
“一站式”师生服务
当前位置
> 网站首页
> “一站式”师生服务
> 办事流程
> 正文
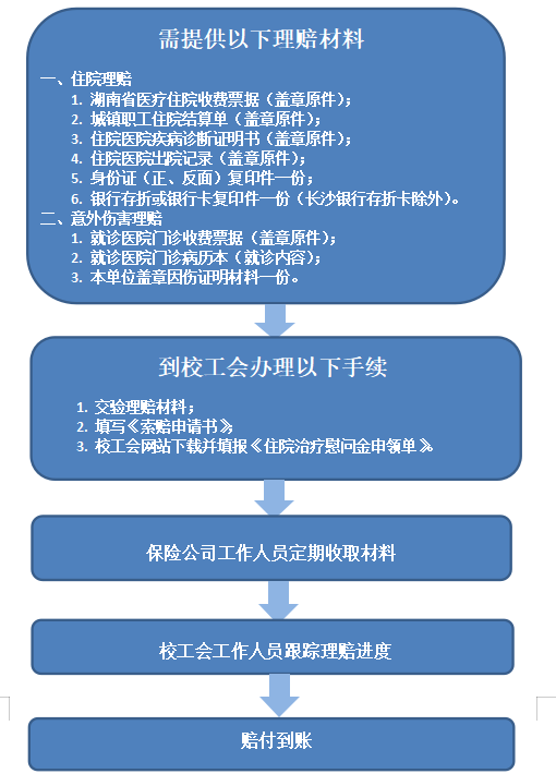
医疗保险报账流程
发布时间:
2022-06-01
点击数:
承办部门:校工会
办公地址:云塘一办“一站式”师生服务中心大厅15号工位
工作电话:85250079
下载资料指南:校工会—服务之窗—表格下载—住院治疗慰问金申领单院