基于STM32的城市地下综合管廊环境监测系统
2019年06月05日 10:45         所属学院: []          点击:


附件5

 

湖南省大学生研究性学习和创新性实验计划

项  目  申  报 

 

项目名称:      

  • 如果您无法在线浏览此 PDF 文件,则可以

  • 下载免费小巧的 福昕(Foxit) PDF 阅读器,安装后即可在线浏览  或

  • 下载免费的 Adobe Reader PDF 阅读器,安装后即可在线浏览  或

  • 下载此 PDF 文件

学校名称

XK星空

学生姓名

学  号

专      业

性 别

入 学 年 份

李冠金

201551050231

自动化

2015

刘建魁

201551050233

自动化

2015

刘浩南

201551050121

自动化

2015

伍  瑶

201551050216

自动化

2015

指导教师

张辉

职称

博士、讲师、研究生导师

项目所属

一级学科

控制科学与工程

项目科类(理科/文科)

理科

学生曾经参与科研的情况

1..2017年全国电子设计大赛湖南赛区省级三等奖

参与人:李冠金、刘建魁、刘浩南

时间:2017.8

获奖项目名称及主要工作:滚球控制系统;

                        李冠金:硬件设计与制作系统搭建

                        刘建魁:算法设计、软件编写

                        刘浩南:硬件设计、文书撰写

 

2.XK星空学生课外科技立项项目优胜奖

参与人:刘浩南

时间:2016.12

获奖项目名称及主要工作:基于嵌入式STM32的空气质量监测系统开发;

刘浩南:任组长,app编写

 

 

3.XK星空“物电杯”电子设计创新大赛优胜奖

参与人:刘浩南

时间:2015.11

获奖项目名称及主要工作:基于51单片机的数字抢答器;

刘浩南:成果展示

 

4.2016年湖南省大学生研究性学习和创新性实验计划成功结题

参与人:刘浩南

时间:2017.4

获奖项目名称及主要工作:基于嵌入式STM32的空气质量监测系统开发;

刘浩南:任组长,app编写,文书撰写

 

 

指导教师承担科研课题情况

张辉(研究方向:机器人检测与控制、图像处理、嵌入式系统),男,博士,XK星空电气与信息工程学院自动化系副主任,2012年5月获湖南大学控制科学与工程专业博士,2013年7月进入湖南大学控制科学与工程博士后科研流动站和湖南千山制药机械股份有限公司从事博士后的研究工作,主要从事模式识别、机器视觉检测技术、智能机器人等领域研究工作。已主持完成了湖南省博士论文创新基金项目、长沙市科技计划重点项目,并作为主研人员参与完成了国家863项目(大型高速医药自动化生产线上的产品检测包装智能机器人-2007AA04Z244)、国家自然科学基金重点项目(高速精密制造生产线的视觉检测与智能优化控制技术研究-60775047)等。

目前,负责主持国家自然科学基金项目、国家支撑计划项目课题、江苏省重大科技成果转化项目、湖南省自然科学基金、教育厅优秀青年项目、长沙市科技计划重大专项课题等多项省部重点项目,在国内外刊物上发表30多篇论文,授权国家发明专利16项,计算机软件著作权4项,获省部级科学技术进步奖12项,硕士学位论文获湖南省优秀硕士论文,在工业机器人控制、模式识别与图像处理、智能机器人系统等领域具有扎实的研究基础和独立承担国家级科研项目的能力。主持项目如下:

 

[1] 国家自然科学基金项目:医药大输液微小异物视觉检测与识别方法研究(61401046),主持人:张辉

[2] 国家科技支撑计划项目子课题:大型医药制造机器人自动化生产线关键技术与成套装备(2015BAF11B01),主持人:张辉

[3] 江苏省重大科技成果转化项目:高速高精度理瓶清洗检测包装自动化生产线研发与产业化(BA2015156),主持人:张辉

[4] 湖南省自然科学基金项目:医药大输液微小异物目标视觉检测识别方法研究 (13JJ4058),主持人:张辉

[5] 湖南省教育厅科学研究青年项目:液体药品中可见异物视觉检测与识别方法研究(13B135),主持人:张辉

[6] 长沙市科技计划重大专项子课题:先进铸铁件自动精整工业机器人产业化推广应用(K1404019-11),主持人:张辉

项目研究和实验的目的、内容和要解决的主要问题

现代城市的正常运行,背后需要一个极其复杂的体系来支撑---城市管网。每座建筑都有很深的地基,加之在建筑下面掏洞修管道也无法实施,因此这些管网不会从街区的中间斜穿而过,而是与道路并行。当管线出现问题的时候,如果是小问题,还勉强能够应付;可是如果有了大问题,或者线路升级,就必须把道路挖开了。不仅影响交通,还劳民伤财。

随着城市的发展,地下综合管廊必成为发展的趋势,即在城市地下建造一个隧道空间,将电力、通信,燃气、供热、给排水等各种工程管线集于一体,设有专门的检修口、吊装口和监测系统,实施统一规划、统一设计、统一建设和管理。地下管廊不仅保了持路容完整和美观,在检修时对居民生活没有过多影响,有效利用了道路下的空间,节约了城市用地。便于各种管线的敷设、增减、维修和日常管理。

目前中国仅有北京、上海、深圳、苏州、沈阳等少数几个城市建有综合管廊

,许多城市管廊在建当中。目前,全国正在开展地下综合管廊建设示范试点。在15年确定了“地下综合管廊”十大试点城市。16年又确定包括广州、成都在内的十五个试点城市。除此之外,各地对城市地下综合管廊建设也具有很高的积极性,不少省市主动请缨搞项目试点,并纷纷出台相关规划。地下综合管廊的建设状况欣欣向荣。这便是著名的“马路拉链”现象。

    截止至18年3月1日,湖南地下管廊建设项目多达66个。据悉,这66个在建地下综合管廊项目分布在长沙市、湘潭市、衡阳市、衡山县、邵阳市、常德市、郴州市、益阳市、永州市、吉首市、张家界市、祁阳县等12个市县。其中,长沙市项目最多,共31个,长沙市也是全国首批“地下综合管廊”十大试点城市之一。目前,长沙市首座地下综合管廊控制中心在雨花区高铁新城落成,将利用管廊内已经布有的监控和安全防范等多项系统,将实现对管廊的24小时智能监控。

地下管廊的正常运行,少不了精心的维护。由于管廊位处地下,通风条件差,空气质量不能保证,还时长产生积水的情况,环境情况堪忧。而且隧道通常短则几公里、长则数十公里。使用人员进行巡检将耗费大量的人力资源,且巡检时须携带大量装备,增加身体负担,影响巡检任务。而且人工巡检数据记录落后、主观性强,通常以目测为主,不同工作经验、技能水平人员对巡检质量影响极大,数据分析可行性差,且易发生漏巡、错巡等,巡检质量差。若出现责任心不强的巡检人员,会造成巡检不到位,漏检等现象,致使地下管廊各设施存在一定的安全隐患,从而造成严重的后果。并且地下综合管廊的运维情况及其复杂一旦发生险情,巡检人员生命安全将受到威胁,更无法处置危情。如此广袤的工作区域,巡检人员不可能完全实时掌握地下管廊运行工况。

于是管廊巡检机器人应运而生,管廊机器人可以对管廊内的电力、水力、通讯管线设施进行表面外观与实时发热情况分析。全面监测管廊内各类设施设备状态,管廊巡检采用标准化设备分类及数据管理,数据客观、安全性高、可追溯,不受作业人员心理状态、作业水平等影响,不产生漏巡及错巡等,防患设备故障隐患,巡检质量高,提高了管廊管理效率。其环境适应能力强,恶劣环境下照常巡检,可深入危情现场,将现场情况及时上传到决策中心,并配合处理异常。采用综合化的运维管理平台,将机器人系统、环境监测系统等多维子系统进行高度融合,使作业平台更专业、更专一。

本项目致力于研究其环境监测部分,设计以及制作出其环境监测子系统,安装至管廊巡检机器人上实现其环境监测的功能。

本项目研制管廊巡检机器人的环境监测子系统,致力于实现以下功能:

1空气质量检测:由于管廊位处地下,气体不易流通,很容易产生有害气体超标的情况,对人员和设备产生安全隐患,管廊巡视机器人携带气体检测芯片,可识别有害气。实现对气体如甲醛、二氧化碳、硫化氢、氧气等浓度定量监测,以及周围温湿度等环境信息。

2温度检测:红外测温,观测现场的温度情况,智能分析设备及电线的温度分布情况,智能识别热源、火灾源,发生事故时能及时报警保证安全。

3视频监控:管廊巡视机器人携带高清摄像头巡检管廊,我们通过图像观察设备的运行状况,观察现场状况。还可进行智能算法图像处理对所拍摄设备的图片进行智能识别分析设备的损坏情况。

4水位检测:地下湿气重,易积水,管廊巡视机器人有积水检测功能,可检测水位情况,防止损坏设备以及危险的发生。

 

国内外研究现状和发展动态

 地下综合管廊是综合利用地下空间的一种手段,一些发达国家已实现了将市政设施的地下供、排水管网发展到地下大型供水系统、地下大型能源供应系统、地下大型排水及污水处理系统,与地下轨道交通和地下街相结合,构成完整的地下空间综合利用系统。

随着经济的迅猛发展,城市规模的逐渐壮大,越来越多的城市选择使用地下综合管廊来管理和维护城市供电、供水、供气。

 

国内地下综合管廊状态监测发展现状

在我国北京、上海、深圳、苏州、沈阳等这些建有综合管廊的城市中,地下综合管廊监测主要分为应用层、传输层和展示层。其中应用层包括管廊监控单元、管道监测单元、线缆监测单元、通讯单元和照明单元,每个单元由前端传感器或探头、以及监控单元则称单个智能前端设备,前端传感器负责采集现场基础设备的状态信息,探头用于管廊内的照明、通讯、警报等,监控单元对采集的设备状态信息进行预处理、上传服务器和对联动设备下达命令。

目前,除了这种由多个传感所组成的管廊监测系统,还出现了使用管道机器人对管道内部监测。在管道内部安装机器人导轨,使得机器人24小时不间断巡逻监控管内情况。从而精确有效快速地找到故障点,并且对管道内的实时信息有了更加清晰的了解。如今,有深圳施罗德公司的USR巡检机器人,广东大仓机器人科技有限公司自主研发的消防巡检机器人等。在我国宁波、蚌埠、淮安、郑州等地,已经相继出现利用机器人检测污水管道、地下管廊。

从2016年以来,相继出现人发表了关于地下管廊的专利,如北京中电北斗科技有限公司的《一种管廊电缆状态与气体浓度监测系统》,厦门市政管廊投资管理有限公司的《城市综合管廊管道爆裂自动监测系统》,青岛智慧城市产业发展有限公司的《一种用于地下综合管廊的区域监测控制设备》,还有杨颖等人发表的论文《城市地下综合管廊监控系统研究及应用》,以上专利和论文均是利用多个传感器监控,固定式的对目标进行监测,将多个传感器得到数据通过远程通讯传达到管廊监控中心。

 

国外地下综合管廊状态监测发展现状

由于管道安全具有特殊的重要性,管道发达的西方国家早在20世纪50年代就开始了管道检测技术研究。

1965年美国TUBOSCOPE公司首次采用漏磁检测器对管道实施了内检测;1973年英国天然气公司采用漏磁检测器对其管辖的一条直径为600mm管道成功地进行了内检测。

法国巴黎地下管网系统是地下综合管廊概念的发源地。地下管道的每个区域每年都要检查2次并记录在案。巴黎地下管道管理局使用先进的光缆铺设机器人和管道检测机器人提高管道检修和建设的效率。

2013年日本成功开发水中管道检测机器人,该机器人可以拍摄管道内图像,并进行自动分析,找出有可能出现管道坍塌事故的区域。

随着计算机技术的飞速发展,无人机管线巡检与机器人巡检被国内外大量使用。例如,发表于2005年7月的“Autonomous robotic monitoring of underground cable systems”,讲述了多地点多物理量的环境监测可以由自主机器人移动平台完成,利用机器人上多个传感器组成的传感器阵列可以测量电缆的受热情况,破损情况等。

此外,还有国外的学者和工程师还提出了一种基于磁场传感的新型无损检测方法,用于地下电缆运行状态监测和通电状态识别,并发表了相关文章“Operation-State Monitoring and Energization-Status Identification for Underground Power Cables by Magnetic Field Sensing”。

 

本项目学生有关的研究积累和已取得的成绩

 

1.2017年全国电子设计大赛湖南赛区省级三等奖

2.XK星空2016年科技立项校级优胜奖

3.XK星空“物电杯”电子设计创新大赛优胜奖

4.2016年湖南省大学生研究性学习和创新性实验计划成功结题

 

项目的创新点和特色

创新点

1. 电路简单,低功耗,易于集成,抗干扰能力强

基于ARM的检测系统性能优良,可做到体积小、低功耗、低成本。同时易于集成,抗干扰能力强。

2. 利用智能图像识别算法,检测管廊地质结构,精准查找管道漏点

结合高清摄像头、红外成像仪、气体传感器等检测设备,利用智能图像识别技术,进行灰度变换、增强图像对比度等操作,由此判断管廊地质结构变化以及精准查找出管道漏点。

特色

1. 首次将管廊检测系统配置于挂轨机器人,做到实时动态检测,超限预警

检测系统结合机器人挂轨运行,移动速度快,工作效率高,受地形影响较小。可实现24小时自主巡检,数据报表自动生成,检测项目超限定值及时预警。

2. 通过PC端操作平台和手机端APP实现在线监测

PC端手机端与机器人端通过互联网实时通讯,可在PC端操作平和手机APP上远程遥测,实现对多条管廊、多台机器人的实时管理和监控,为管廊运营决策提供辅助手段。

3. 检测全面化,检测范围涵盖气体,温度,湿度,水位,图像等多方面

利用相关传感器,克服地下环境干扰,定量测量管廊内部有毒气体含量、积水水位、温度湿度等数据,做到对管廊环境的充分把握。

 

项目的技术路线及预期成果

器件选型:

根据设计所需要求以及市面上传感器价格的综合考虑现初步选定有关气体检测及温湿度检测部分的传感器如下

1. 对于主控芯片我们选用stm32f103rct6单片机

2. 对于温湿度的监测我们选用SHT31的温湿度传感器。

3. 对于甲醛的检测我们选用福申公司FS00501的甲醛传感器。

4. 对于检测我们选用Sense Air S8的红外传感器。

5. 对于烟雾、的监测我们分别选用MQ-2烟雾传感器、MQ-4甲烷传感器。

6. 对于氧气的检测我们选用炜盛科技的电化学模组ME2-传感器。

7. 对于硫化氢的检测我们选用炜盛科技的电化学模组ME2-传感器。

硬件设计

硬件设计中主要是将每个传感器与进行通信,使传感器的数据可以正确的反馈给主控芯片。下图是硬件设计示意图:

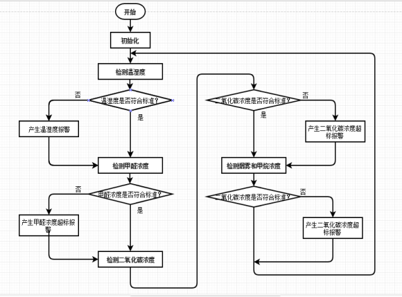
软件设计

软件设计思路如下图所示

 

预期成果

1.开发出一套适用于地下管廊巡检机器人的环境监测系统;

2.申请发明专利1项和实用新型专利1项;

3.写出实验报告,中文核心期刊论文1篇。

 

年度目标和工作内容(分年度写)

2018年4-12月 硬件设计与制作,软件算法设计与编写;申请实用新型专利1项。

2018年10月-2019年4月 作品调试,申请发明专利1项,论文撰写1篇。

指导教师意见

本创新项目符合国家发展需求,课题组成员能结合自身专业特长,制定了翔实可行的研究内容和技术路线,预期能获得较好的科研成果,建议立项资助。

 

签字:                   日期:

 

注:本表栏空不够可另附纸张