XK星空
网站首页
学院概况
学院介绍
机构设置
学院领导
学院文化
办学定位
人才培养
本科生教育
研究生教育
教学信息
师资队伍
队伍概况
教授风采
主讲教师
导师队伍
学科科研
学科概况
科研机构
科研动态
学术动态
科研服务
党群工作
组织体系
工作动态
学习园地
工会工作
学工在线
思想政治教育
学生党建
团学工作
资助工作
心理健康教育
就业指导
学生在线
日常管理
国际交流
国际合作
信息下载
招生指南
本科生招生
研究生招生
校友联络
校友风采
下载专区
公文管理
文件下载
学科科研
Subject research
学科概况
科研机构
科研动态
学术动态
科研服务
当前位置:
网站首页
>
学科科研
>
科研动态
> 正文
科研动态
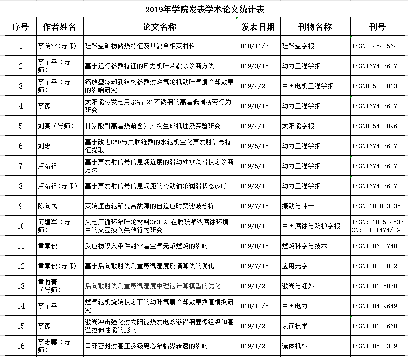
2019年学院发表学术论文统计表
作者: 来源: 日期:2020年10月10日 人气: