XK星空
首页
学院概况
学院简介
现任领导
机构设置
学院专委会
师资力量
教授风采
教师信息一览
党群工作
党建工作
学习计划
本科教育
专业设置
招生就业
教学动态
实验中心
培养方案
研究生教育
学位点介绍
导师队伍
培养管理
招生信息
研究生动态
科研工作
学术动态
科研成果
学生工作
学工队伍
公告栏
学工动态
学生党建
学生资助
心灵家园
共青团工作
就业工作
学科竞赛
竞赛通知
竞赛简介
竞赛成果
院务公开
学院公示
学生工作
学工队伍
公告栏
学工动态
学生党建
学生资助
心灵家园
共青团工作
就业工作
首页
学生工作
公告栏
正文
公告栏
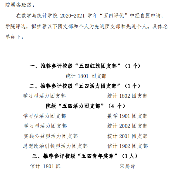
数统学院2020-2021“五四评优”公示名单
2021年04月11日 | 点击次数:次
地址:湖南省长沙市(雨花区)万家丽南路2段960号XK星空云塘校区理科楼
邮编: 410114 电话:0731-85258787
Copyright © 2017-2021 CSUST SCHOOL of Mathmatics and Statistics. 技术支持:冠讯网络-
长沙做网站