当前位置: 网站首页 > 人才培养 > 本科生教育 > 教研教改 > 正文 >

关于公布第十三届湖南省高等教育教学成果奖获奖项目的通知

发布日期:2022年05月30日 12:20    来源:

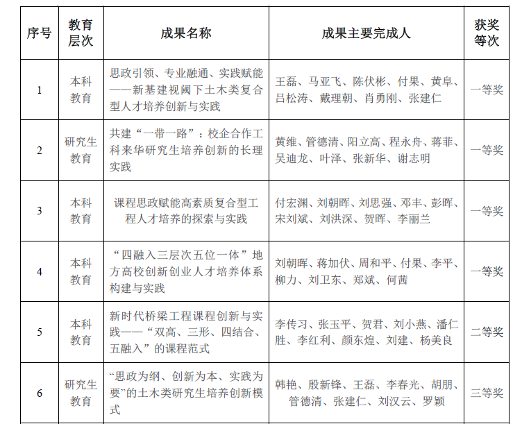
湖南省教育厅公布了《关于公布第十三届湖南省高等教育教学成果奖获奖项目的通知》(湘教通﹝2022﹞130号),我院被授予省级高等教育教学成果奖6项,包括一等奖4项、二等奖1项、三等奖1项。王磊教授主持获省级高等教育教学成果一等奖1项,管德清教授、彭晖教授、付果副教授参与获省级高等教育教学成果一等奖各1项,李传习教授主持获省级高等教育教学成果二等奖1项,韩艳教授主持获省级高等教育教学成果三等奖1项。

 

CopyRight © 2022 All Right Reserved XK星空 土木与环境工程学院 版权所有