(2022-2023-1学期 第1期)
l 召开实验室管理与安全工作会议
学校于9月28日下午在云塘校区一办公楼六会议室召开实验室管理与安全工作会议。校长曹一家出席会议并讲话。副校长黄创霞主持会议。研究生院、教务处、科研部、保卫处、后勤中心等相关部门负责人、各学院分管实验室工作负责人、工科学院实验中心主任等相关人员参会。
实验室管理与安全工作会议上,实验与资产处处长侯伟建介绍了学校实验室基本情况,并从理顺管理机制体制、完善管理制度体系、建设实验室项目库、规范大仪购置及开放共享、加强实验室安全管理等方面,对目前实验室管理工作进展及后续工作进行了部署。实验与资产处有关负责人就实验室安全检查、大仪开放共享管理、危险化学品管理进行了专题发言。水利学院、土木学院有关负责人先后对本学院实验室管理相关工作做了经验分享与交流。

黄创霞指出了学校实验室管理工作目前存在的薄弱环节,要求各相关单位强化政治担当,落实安全检查,从人、物、环境、管理等多方面入手,从“要我安全”到“我要安全”,积极转变观念,压实安全责任,确保学校实验室安全。
曹一家充分肯定了各单位在实验室安全方面所做的工作以及取得的成效,并指出,目前实验室安全形势严峻,实验室安全隐患不容忽视,各单位要提高政治站位,高度重视实验室安全管理工作;要增强责任意识,落实安全管理主体责任;要多看多查,及时发现隐患并积极整改。各二级单位要建立健全实验室安全管理长效机制,常抓不懈,做到守土有责、守土尽责,确保校园安全稳定。
l 推动实验仪器设备规范化管理及开放共享服务
一、实验仪器设备基本情况介绍
截至2022年10月,XK星空各学院原值10万以上的科研和教学大型仪器设备共1061台(套),其中纳入学校大仪共享平台的仪器设备共645台(套)。10万及40万以上仪器设备分布如下图:

二、规范大型实验仪器设备论证工作
为贯彻落实《XK星空实验仪器设备管理办法》,校属单位报送实验仪器设备购置计划前,需先对拟购置的实验仪器设备做广泛的调研和论证,其中教学科研类大型实验仪器设备及软件(单价10万元及以上)必须组织专家论证,填写《XK星空大型仪器设备(软件)购置申请论证表》,报实验与资产处。严格实行大型仪器购置查重制度,单位现有同类设备使用率不达标的,不得购置新设备。未完成论证的大型仪器,不得纳入购置计划。目前发现有个别学院拟采购的10万元以上的设备未经论证就提交了采购申请,违反了相关文件规定。
大型实验仪器设备(软件)购置申请论证工作流程
各部门已论证大型实验仪器设备清单(7-10月)
序号 |
已论证设备名称 |
单价(万) |
数量 |
申购部门 |
1 |
工程机械数字孪生监控系统 |
38 |
1 |
国际学院 |
2 |
典型零件机械综合加工虚拟仿真实训系统 |
16.5 |
1 |
国际学院 |
3 |
机械制造装备及工艺学虚拟仿真教学系统 |
15.5 |
1 |
国际学院 |
4 |
盾构隧道掘进监测设备 |
19 |
1 |
土木学院 |
5 |
盾构隧道伺服掘进模拟设备 |
39 |
1 |
土木学院 |
6 |
盾构隧道地质模型三维重构设备 |
39 |
1 |
土木学院 |
7 |
大型分布式云监测系统 |
18 |
1 |
土木学院 |
8 |
便携式地物光谱仪 |
39 |
1 |
交通学院 |
9 |
非线性超声检测系统 |
99 |
1 |
物电学院 |
10 |
远程访问系统 |
25 |
1 |
图书馆 |
11 |
数字锁相放大器 |
20 |
1 |
物电学院 |
12 |
COMSOL Multiphysics有限元仿真软件 |
38.5 |
1 |
物电学院 |
13 |
高性能计算机集群 |
34.03 |
1 |
土木学院 |
14 |
智慧应急(含通航安全、边坡安全、枢纽调度) |
39 |
1 |
水利学院 |
15 |
灾害基础数据库 |
12 |
1 |
水利学院 |
16 |
涉水灾害数字孪生体 |
38 |
1 |
水利学院 |
17 |
商业银行岗位技能实习平台 |
19.8 |
1 |
经管学院 |
18 |
区块链基础与行业应用实训平台 |
36.5 |
1 |
经管学院 |
19 |
新商科数字化教学资源库 |
36.88 |
1 |
经管学院 |
20 |
商科数字化转型一站式服务平台 |
39.5 |
1 |
经管学院 |
21 |
会计虚拟仿真实验平台 |
27 |
1 |
经管 |
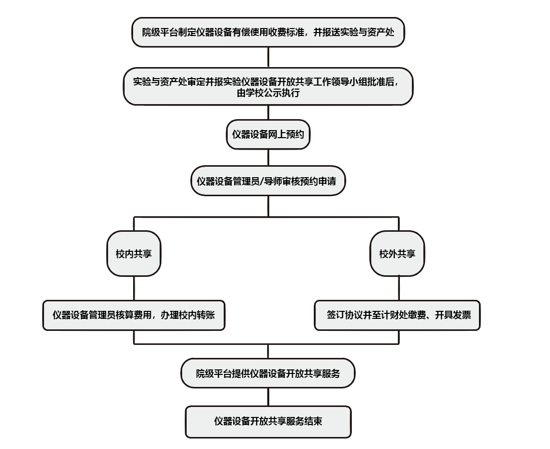
三、推进实验室仪器设备开放共享服务
为规范实验仪器设备开放共享工作,落实《XK星空实验仪器设备开放共享管理办法》文件精神,推进实验仪器设备的开放共享,提高仪器设备的利用率和使用效益,除涉密仪器设备外,凡产权属于XK星空、单台(套)设备账面原值不低于 10 万元人民币、用于教学或科研且具有一定共性需求的仪器设备,均应提供开放共享服务。开放共享遵循成本补偿和非盈利原则。
实验仪器设备开放共享服务工作流程

为实现实验仪器设备与仪器共享平台数据联动及实时控制,学校已对部分单价高、共享需求大的贵重精密仪器加装了电脑显示器电源控制终端。第一批加装电源控制终端的大仪由学院自主申请、实验与资产处现场核查确定。已加装电源控制终端的实验仪器设备情况如下图(单位:台套):


为进一步理顺实验仪器设备开放共享流程,实验室管理科到部分学院进行仪器共享平台及电源控制终端现场操作培训。土木学院田湘老师带领机组学生积极试用,并制作了《仪器预约使用步骤》PPT进行分享。
经现场查验,部分学院尚未将控制终端与仪器电脑显示器电源进行连接且未加装锁具,部分学院未充分利用XK星空仪器共享平台开展开放共享服务。学校将在本学期末对各学院加装终端的大仪进行共享服务情况考评,请相关学院高度重视此项工作并予以积极推进。目前,分析测试中心、土木学院、食品学院等部门实验仪器设备开放共享服务开展情况较好。
l 健全实验室安全管理体系
一、实验室安全分类分级工作
根据《XK星空实验室安全分类分级管理细则》,4月份开始实验与资产处组织开展了全校实验室分类分级摸底核实工作,6月份经学院认定、实验与资产处现场审核,确定了XK星空实验室风险类别与级别,基本实现了实验室安全风险分类分级管理,并在系统中完成了全校基于具体实验分室的全校实验室危险源信息数据库。
学校实验室分类分级基本情况:
经分类分级评估及认定,XK星空共有887间实验分室,根据涉及主要危险源进行分类,有化学类实验室191间,机电类实验室300间,特种设备类实验室25间,生物类实验室10间,辐射类实验室1间,其他类实验室360间。

根据各实验室危险源安全风险进行分级,XK星空有二级安全风险实验室232间,三级安全风险实验室244间,四级安全风险实验室411间,目前没有一级安全风险实验室。

XK星空实验室涉及主要危险源类别有危险化学品、高温高压设备、水电、机电类设备、消防、气瓶、特种设备等,主要危险源类别占比如下图所示。

XK星空有二级安全风险实验室232间,其各二级单位分布情况如下图所示:

根据《XK星空实验室安全分类分级管理细则》规定,实验室安全分类分级实行动态管理,当实验室危险源的使用或存放情况发生改变,实验室须重新进行安全风险等级认定,经学院实验室安全工作领导小组确认后,报实验与资产处备案, 并及时更新学校实验室综合管理系统相关信息和数据。
二、落实实验室气体准入制度
10月,为规范学院实验室气瓶使用以及实验室气体充装等工作,XK星空开始实施实验室气体供应商准入制度,实验与资产处对学院推荐的实验室气体供应商经营资质进行了审核,最终遴选了9家符合资质的气体供应商。
气体供应商备案名单
供应商名称 |
联系人 |
联系电话 |
营业地址 |
湖南艾尔希科技发展有限公司 |
徐文武 |
13574862796 |
浏阳经开区康宁路390号 |
长沙方罡气体有限公司 |
李清华 |
13707319032 |
长沙市雨花区中意一路798号冠铭商务中心4栋3025房 |
长沙赛众特种气体有限公司 |
段英雄 |
13874807270 |
长沙市雨花区五金机电市场C区8栋111室 |
浏阳华兴气体有限公司 |
赵汉平 |
15084952067 |
浏阳市镇头镇跃龙村新屋组 |
长沙亿鸿气体有限公司 |
尹 银 |
18807488365 |
湖南省长沙市天心区仰天湖新村001号第016栋一办514房 |
长沙益华气体有限公司 |
严前柱 |
18762885661 |
长沙市望城区白箬铺镇 |
长沙维瑞达气体有限公司 |
王 维 |
13607310086 |
长沙市雨花区中意一路798号冠铭商务中心 |
长沙市瑞崇气体有限公司 |
何红兵 |
13607480146 |
长沙市雨花区树木岭路469号鑫秋大厦1409号房 |
武汉中科兴达楚新技术有限公司 |
姚开亮 |
18007177691 |
湖北省武汉市洪山区珞喻路1号鹏程国际1栋A单元24层A-2405房 |
从10月15日起实验室气体采购须严格按以下流程进行:

l 开展系列实验室安全工作
一、实验室安全准入
为贯彻落实《XK星空实验室教育与准入制度》,学校开放实验室综合管理系统,同时也可以线上进行安全法律法规、安全知识和安全警示教育案例的学习,参加准入考试90分以上可获取“实验室安全准入”证书,必须持有“证书”才能够进入实验室进行实验。2022级全校新生应考试人数13643人,通过人数13249人,实验室安全准入考试通过率为97.11%。
2022年各学院新进师生实验室安全准入考试情况:
序号 |
学院 |
学生 |
应考试人数 |
通过人数 |
未通过人数 |
合格率 |
1 |
材料科学与工程学院 |
284 |
284 |
0 |
100.00% |
2 |
化学化工学院 |
350 |
350 |
0 |
100.00% |
3 |
食品与生物工程学院 |
341 |
341 |
0 |
100.00% |
4 |
文学与新闻传播学院 |
367 |
367 |
0 |
100.00% |
5 |
设计艺术学院 |
516 |
516 |
0 |
100.00% |
6 |
城南学院 |
1853 |
1853 |
0 |
100.00% |
7 |
电气与信息工程学院 |
991 |
991 |
0 |
100.00% |
8 |
外国语学院 |
247 |
247 |
0 |
100.00% |
9 |
交通运输工程学院 |
1244 |
1244 |
0 |
100.00% |
10 |
水利与环境工程学院 |
920 |
918 |
2 |
99.78% |
11 |
能源与动力工程学院 |
806 |
804 |
2 |
99.75% |
12 |
法学院 |
181 |
179 |
2 |
98.90% |
13 |
计算机与通信工程学院 |
805 |
792 |
13 |
98.39% |
14 |
土木工程学院 |
1117 |
1082 |
35 |
96.87% |
15 |
物理与电子科学学院 |
652 |
627 |
25 |
96.17% |
16 |
数学与统计学院 |
358 |
342 |
16 |
95.53% |
17 |
汽车与机械工程学院 |
798 |
754 |
44 |
94.49% |
18 |
国际学院 |
411 |
388 |
23 |
94.40% |
19 |
建筑学院 |
255 |
234 |
21 |
91.76% |
20 |
经济与管理学院 |
1147 |
936 |
211 |
81.60% |
合计 |
13643 |
13249 |
394 |
97.11% |
各学院应积极落实实验室安全准入制度,检查进入实验室师生的安全准入证书,对于未取得安全准入证书而进入实验室的人员进行批评教育,对于情节严重者给予相应处分。
二、实验室危险化学品采购
7-10月实验室综合管理系统中共生成采购单97单,危险化学品采购单各学院分布情况如下图所示:
7-10月共采购了各类危险化学品425瓶,其种类数量统计如下图所示

实验室危险化学品采购必须严格按流程进行:

三、7-10月实验室危险废物处置
学校于10月5日至10月7日对实验室危险废物,包括危险废液、试剂空瓶、废试剂、废油等进行了收集,于10月14日由危废处置公司转运出校。此次处置废化学试剂0.4吨、有机试剂废液0.78吨、废试剂空瓶0.7182吨、废化学试剂0.2866吨、碱性废液0.36吨、酸性废液1.1吨、重金属废液0.02吨。剧毒试剂0.0022吨。

危废转运现场
实验室危险废物处置必须严格按流程进行:

四、7-10月安全检查情况
7-10月XK星空迎接了天心区禁毒大队易制毒化学品检查,暮云派出所易制爆化学品检查,天心区应急管理局实验室消防安全检查,并组织了五次校级实验室安全现场检查,两次实验室安全学院自查。

迎接其他单位检查

副校长钱国平、黄创霞带队检查化学学院实验室
7-10月校级实验室安全现场检查共发现162个安全隐患,其中实验室场所环境隐患53个,化学品隐患39个,消防安全隐患25个,气瓶隐患24个,用电隐患15个,加热设备隐患4个,个人防护和安全设施隐患各1个。

7-10月份实验室安全现场检查各学院所发现安全隐患如下图所示:

l 学院实验室安全管理工作现状
一、水利与环境工程学院
7-10月发现实验室安全隐患5个,其中用电安全隐患2个,化学品、消防、场所环境安全隐患各1个。经检查发现学院重视实验室安全工作,对于发现的安全隐患进行了认真的整改,严格落实实验室安全责任,对于学院普遍存在的实验室安全问题采取了有效的管理措施,效果明显。但仍存在部分薄弱环节,应加强消防安全及实验室危险品管理。
二、土木工程学院
土木工程学院7-10月发现实验室安全隐患8个,其中气瓶安全隐患3个,化学品及用电安全隐患各2个,个人防护安全隐患1个。经检查发现学院能及时总结实验室管理经验,发现实验室管理的短板,并有针对性地制定一系列较为适用的规章制度和整改措施,实验室整体状况有明显的改观,但仍存在隐患整改不到位的情况,如9月8日开学安全大检查中发现综合实验楼D102气瓶无状态信息牌,在10月14日再次查出。学院应加强隐患整改落实,实验室危化品相关设施设备、实验室安全日志、台账和相关警示标识应及时得到补充。
三、化学化工学院
化学化工学院7-10月发现实验室安全隐患28个,其中场所环境隐患7个,化学品安全隐患6个,气瓶、消防、用电安全隐患各4个,加热设备安全隐患2个,安全设施隐患1个。化学化工学院的二级实验室为76个,占全校二级实验室1/3,易制毒易制爆等管控药品品类多,同时负责学校的危险品仓库管理以及管控类化学品的采购,管理难度较大,学院重视实验室安全管理工作,重视危险化学品的管理,但对于个别实验室安全细节的管理存在盲区,安全隐患整改不到位。如9月8日开学安全大检查中发现工三B区实验室没有进行灭火器巡检,学院上报已整改,10月14日检查仍有部分实验室未进行巡检。学院存在的安全隐患主要集中在安全日志及化学品、气瓶台账方面,应加强安全巡查,及时填写安全巡查记录及相关危险源台账,同时加强隐患的整改。
四、交通运输工程学院
交通运输工程学院7-10月发现实验室安全隐患9个,其中场所环境隐患5个,化学品安全隐患2个,消防和用电安全隐患各1个。经检查发现实验室总体情况较好,管理较为规范,但多次检查仍发现个别实验室存在场所环境不达标、实验室无人值守等情况。学院应不断强化实验室安全意识,督促实验室人员尤其是研究生养成良好的实验习惯。
五、电气与信息工程学院
电气与信息工程学院7-10月发现实验室安全隐患14个,其中场所环境隐患11个,消防隐患2个,用电隐患1个。学院实验室整体情况较好,但个别实验室存在堆放易燃杂物,实验室杂乱卫生差等情况,实验室内放休息床等问题在几次检查中频繁出现,学院应加强安全宣传和巡查,加强研究生实验室安全教育与管理,及时清运实验室杂物和垃圾,养成良好的实验室习惯。
六、材料科学与工程学院
材料科学与工程学院7-10月发现实验室安全隐患21个,其中化学品安全隐患8个,气瓶隐患6个,场所环境隐患3个,消防及用电隐患各2个。所发现的安全隐患主要集中在实验室危废管理方面,应加强危险废物规范化管理,按要求贴好危废标签及区域标识等。
七、能源与动力工程学院
能源与动力工程学院7-10月发现实验室安全隐患23个,其中场所环境问题8个,气瓶安全隐患7个,化学品及消防隐患各3个,用电安全隐患2个。经多次检查,学院安全隐患主要集中于气瓶管理方面,零星存在氢氧混放,氢气靠近加热设备,实验室室内气瓶堆放过多等严重性安全隐患,个别隐患整改不及时,如7月20日在能二408发现串接插线板安全隐患,到10月14日仍未整改好。9月8日在金4-D06发现液化气罐满气状态挂空瓶状态牌,学院上报已整改到位,但10月14日检查中再次发现此问题。
八、食品与生物工程学院
食品与生物工程学院7-10月发现实验室安全隐患15个,其中化学品安全隐患8个,场所环境隐患3个,气瓶安全隐患2个,加热设备及消防隐患各1个。所发现的安全隐患主要集中在实验室危化品管理方面,主要包括未分类存放,管制类化学品管理不规范,台账登记不全等,应加强安全巡查,管制品严格执行“无双”制度,及时整理化学品并入柜存放,登记台账。
九、汽车与机械工程学院
汽车与机械工程学院7-10月发现实验室安全隐患22个,其中场所环境、消防及化学品安全隐患各6个,气瓶安全隐患2个,加热设备和用电安全隐患各1个。经多次检查,学院实验室存在场所环境不达标、实验室无人开门、隐患整改不及时不充分等情况。如工一灭火器未巡检、9教警示标识、操作规程不足等问题多次发现仍未整改;9月8日发现工一B118停放电动车充电,督促学院进行整改,移出电动车,10月14日发现该房间有车载锂电池充电,存在火灾隐患。学院应统筹教学、科研实验室管理,加强实验室安全制度宣讲,提高师生实验室安全意识、安全责任心和安全知识水平,保证实验室安全隐患及时整改到位。
其余学院实验室危险源较少,管理较为规范,在多次检查中安全隐患不多,安全隐患主要集中在实验室水电安全方面,但普遍存在实验室安全日志填写不规范、灭火器巡检不及时等问题。相关学院应重视实验室规范化管理,不能有懈怠和侥幸心理,确保实验室安全不出问题。